首页
宇森医疗报修系统小程序
海科创新客户管理小程序
倾城花开会员管理系统小程序
阿玛仕经营学院小程序
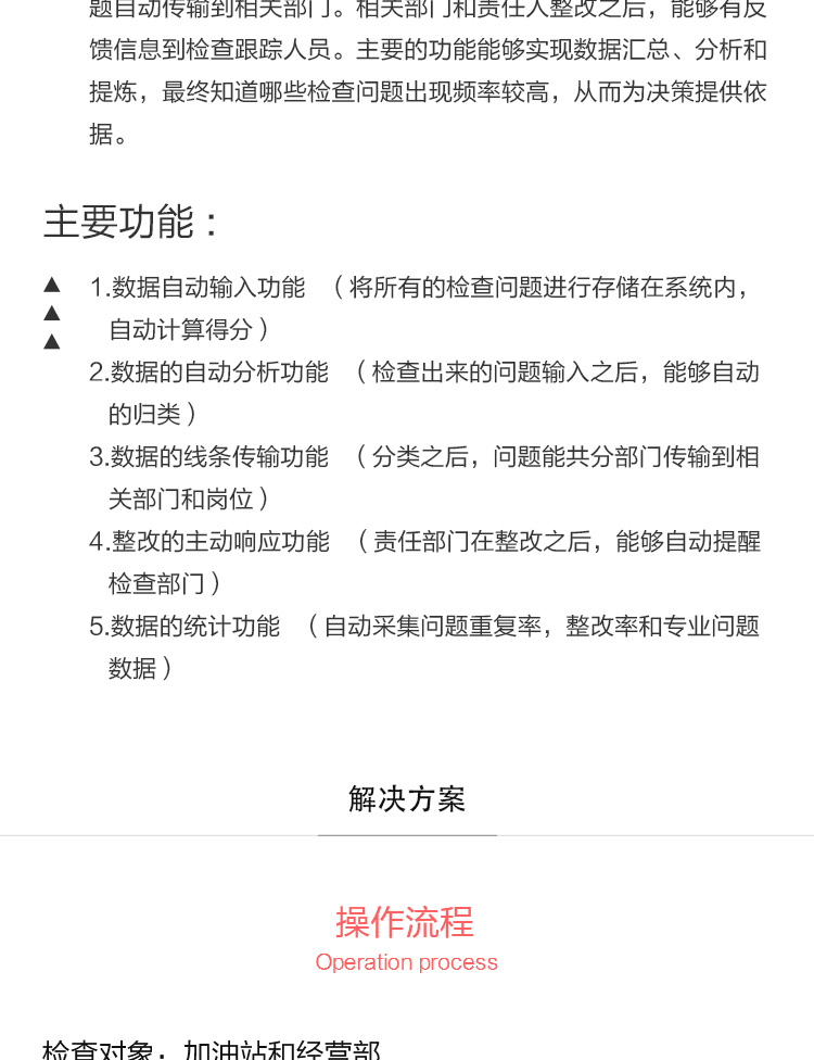
中石化督查系统
乐佰盛配餐系统
中石化派车系统
滴一修仪器报修小程序
中石化汽车维修工单系统
手机侠手机屏幕保险小程序
立胜业务报价小程序
香兰食品店供货商小程序
在线报修小程序
在线报价系统
车世界微信公众号
房汇友微信小程序
全国国土公共资源采集系统
仁和中医院在线挂号系统
华富采购、报价、库存管理系统
猪仙子售后系统
销售平台
装卸搬运平台
订货平台
预约系统
诚信等级评分系统
理财平台
微管理
短信预约设计
客户关系维护
市场营销推广
更优惠
站内优化
自动化
关键字随意组合
产品图随机显示
店铺O2O
实现会员分销
实现活动推广
实现微信通知
微信进销存
实现附件功能
可定制
实现多仓管理
微收银
实现店铺连锁
实现粉丝分销
实现订餐和外卖
超级客源数据系统
14年建站经验,看看我们做过什么
位置:
首页
>
14年建站经验,看看我们做过什么
>
中石化督查系统
请用微信识别打开
有意向的朋友请联系我们
方式1:点击下方☟☟☟复制微信号
phoenixkefu
方式2:点击按钮打开微信添加
微信扫描二维码